[汽车之家新能源]日前,理想汽车官方再次回应“2020款理想ONE(参数|询价)水银事件”的最新进展。官方表示,7月19日晚间,应车主要求在理想汽车维修中心进行主驾驶座椅检测时发现主驾驶座椅也有水银。官方提到:“再经过与座椅供应商佛吉亚协同调查后,我们更加确信不是生产环节产生,该情况属于第三方投毒造成。”具体声明如下:

● 以下为理想汽车官方声明原文:
问题车主在7月13日下午至7月19日期间将车辆开走。7月19日晚间,应车主要求在理想汽车维修中心进行主驾驶座椅检测时发现主驾驶座椅也有水银。
从现场看到的情况看,主、副驾驶座椅都有大量的液态水银。问题车辆生产日期为2021年1月份。如果出现在生产环节,必须满足两个条件:1、座椅的生产环节需要大批量水银浸泡;2、有专用的水银浸泡设备。但经我们调查后发现,以上情况完全不存在。
通过座椅供应商佛吉亚的调查,问题车的主驾座椅和副驾座椅的生产当天共生产了563个座椅。我们从7月6日至今抽查了部分装配了这563个座椅的2020款理想ONE,均未发现水银。因此不可能是整批量有问题,而生产与运输装配流程座椅的匹配为离散状态,正好有问题的副驾座椅碰上正好有问题的主驾座椅装在同一辆车中的概率接近为零。
因此,我们更加确信不是生产环节产生,该情况属于第三方投毒造成。水银投毒属于情节严重的刑事犯罪行为。理想汽车坚持车主通过司法途径解决问题,并将全力配合司法机关调查。对于造谣抹黑者,也必将以法律手段维护自己的权益。
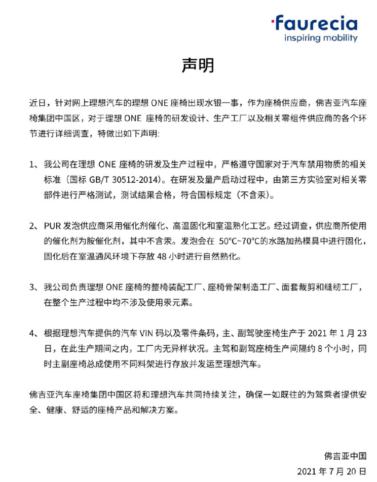
● 座椅供应商佛吉亚发布声明
此外,作为理想汽车座椅供应商佛吉亚也发布声明称:座椅符合国家安全标准(不含汞),符合第三方检测机构的严格测试。


该事件发酵至今已经半个月的时间,该次声明也是理想汽车官方第三次发起回应。理想汽车CEO李想也曾在微博中公开表示,理想汽车百分之百支持用户去报案,因为汞投毒属于情节严重的刑事犯罪行为。并表示:“这类刑事案件我们相信执法机关,耐心等待案件的处理结果。”(文/汽车之家 姚嘉)
查看同类文章:电动车新闻热点事件挖掘更多精彩内容:经销商增值服务报告您怎么看汽车之家新能源频道-前沿精准 全面深度